UMA ANÁLISE DE APLICAÇÃO DE MÉTODOS DE FALHA E SEUS EFEITOS (FMEA) À UTILIZAÇÃO GENÉRICA DE O´RINGS

Autores

  • Marcio Magini Instituto Politécnico, Universidade Federal do Rio de Janeiro
  • Nathália Couto de Oliveira Engenheira Mecânica, Petrobrás
  • João Carlos Santanna da Silva Instituto Politécnico, UNiversidade Federal do Rio de Janeiro
  • Maira Regina Rodrigues Magini Instituto Politécnico, Universidade Federal do Rio de Janeiro

Palavras-chave:

Vedação, O´Ring, FMEA, Árvore de Falha

Resumo

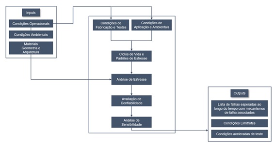
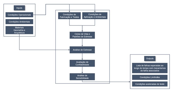
Neste trabalho, será proposta uma “Análise de Modos de Falha e seus Efeitos” (FMEA), num sistema genérico composto por uma interface de vedação, um alojamento para anel, chamado groove, e um anel de vedação estilo o’ring. Este o’ring consiste num anel elastomérico de seção transversal circular, cujas propriedades mecânicas são influenciadas por aditivos às matérias primas e a versatilidade e o baixo custo comercial são os principais motivos para o amplo uso. Estudando quais são as funcionalidades de cada componente para o bom funcionamento do sistema, levantam-se possíveis modos de falha. Tais falhas são originadas em três principais etapas, a saber: projeto, fabricação e uso, e podem surgir vinculadas a qualquer um dos componentes supracitados. Esmiuçando os processos envolvidos nestas etapas, constrói-se uma árvore de falhas genérica. Finalmente, retomando às etapas do FMEA, levantam-se possíveis soluções às causas listadas, que devem ser implementadas no sistema conforme confiabilidade requerida e disponibilidade de recursos.

Biografia do Autor

  • Marcio Magini, Instituto Politécnico, Universidade Federal do Rio de Janeiro
    Atua do Programa de Ciências Matemáticas e Aplicações. Graduado em Física (Bacharelado) pela Universidade Federal do Rio Grande do Norte (1997), mestrado em Ciências (1999) e doutorado em Ciências pelo Instituto de Física de São Carlos - Universidade de São Paulo (2002), onde estudou mapas equivariantes, Teoria de Grupos aplicadas ao modelo algébrico para o código genético e sua representação dinâmica. Atualmente é Professor Associado no Instituto Politécnico da Universidade Federal do Rio de Janeiro. Atua em pesquisas na área de processamento de sinais biológicos, análise de padrões e modelos matemáticos e estatísticos aplicados à Engenharia.
  • Nathália Couto de Oliveira, Engenheira Mecânica, Petrobrás
    Engenheira Mecânica formada no Instituto Politécnica da UFRJ, hoje atuação como Engenheira da Petrobrás.
  • João Carlos Santanna da Silva, Instituto Politécnico, UNiversidade Federal do Rio de Janeiro
    Atua no Programa de Engenharia Mecânica junto ao Instituto Politécnico. Possui graduação em Engenharia Mecânica pela Universidade Gama Filho (1983) e Mestrado em Metrologia pela Pontifícia Universidade Católica do Rio de Janeiro (1998). Formação em Técnico Mecânico pela Escola Técnica Federal Celso Suckow da Fonseca (1977). Possui 19 (dezenove) anos de experiência no campo da Metrologia com realização de estágio de mestrado no Inmetro ? Instituto Nacional de Metrologia Normalização e Qualidade Industrial, nas Diretorias Científica e Industrial (Laboratórios), Diretoria de Metrologia Legal, Diretoria de Qualidade e Coordenadoria de Acreditação de Laboratórios. Foi um dos responsáveis pela criação do Instituto Macaé de Metrologia e Tecnologia ? IMMT/RJ, atuando por dez anos como Diretor Técnico e Gerente Técnico, elaborando projeto físico dos laboratórios, aquisição de instrumentos padrões, treinamento dos técnicos e estabelecimento dos métodos de calibração, ensaio, calculo de incerteza de medição com sistemática de trabalho para 7 (sete) laboratórios que prestam serviços de calibração e ensaios de instrumentos de medição no campo da Metrologia Industrial ? Laboratórios de Pressão, Medição dimensional, Eletricidade, Audiometria, Temperatura, Volumetria e Massas; implantou também os laboratórios no campo da Metrologia Ambiental ? Ensaios Físicos, Químicos e Microbiológicos.
  • Maira Regina Rodrigues Magini, Instituto Politécnico, Universidade Federal do Rio de Janeiro
    Atua no Programa de Engenharia Mecânica no Instituto Politécnico. Foi bolsista de produtividade em pesquisa do CNPq de 2010-2013. Possui graduação em Química pela Universidade de São Paulo (1992), mestrado em Ciências (Físico-Química) pela Universidade de São Paulo (1994), doutorado em Ciências (Físico-Química) pela Universidade de São Paulo (1999) / Consejo Superior de Investigaciones Científicas ? Espanha e pós-doutorado pela Universidade de São Paulo (2000). Atua na área de engenharia, espectroscopia, biopolímeros e polímeros. Tem publicado trabalhos científicos em revistas de prestígio internacionais e nacionais, bem como diversos capítulos de livro. Consultora Ad Hoc do CNPq, PROFAEX, agências de fomento e Revisora de periódicos científicos. Tem experiência em Físico-Química e suas aplicações em biotecnologia, novos materiais aplicados à indústria farmacêutica e materiais poliméricos em aplicações biomédicas. Atualmente é Coordenadora do Laboratório de Fluidos e Termociências (LFTc) da Eng. Mecânica, UFRJ e foi Coordenadora de Apoio ao Ensino de Graduação do Campus de 2016-2017. Foi docente e Orientadora do Curso de Pós-Graduação em Gestão Púbica da Faculdade Professor Miguel Ângelo da Silva Santos ? FeMASS/ Secretaria Municipal Adjunta de Ensino Superior / Prefeitura Municipal de Macaé.

Downloads

Publicado

2024-10-01